会议名称
会议时间
举办城市
主办单位
承办单位
协办单位
会议网址
第二十一届中国光伏学术大会(CPVC-21)会议通知
各有关单位及个人:
第二十一届中国光伏学术大会(CPVC-21)将于2025年8月21-24日在浙江省宁波市举办。
中国光伏学术大会(CPVC)由中国可再生能源学会发起至今已有40余年历史。本次大会紧密围绕光伏领域的最新技术进展与产业发展趋势,聚焦热点议题开展组织技术分享与学术交流
一、基本信息:
会议名称: 第二十一届中国光伏学术大会(CPVC-21)
会议时间: 2025年8月21-24日
会议地点: 浙江省宁波市
主办单位: 中国可再生能源学会光伏专业委员会
承办单位: 浙大宁波理工学院
先进光伏制备技术与应用浙江省工程研究中心
协办单位: 浙江大学(宁波)科创中心
地方指导单位:
宁波市科学技术协会
战略媒体:太阳能学报
二、大会组织架构
(一)大会主席
大会主席:杨德仁
中国科学院院士
浙大宁波理工学院校长
中国可再生能源学会副理事长名誉主席:Martin Green澳大利亚科学院院士
新南威尔士大学教授北京太阳能研究所研究员
赵玉文
中国可再生能源学会光伏专委会名誉主任
(二)组织委员会
主席:赵颖光伏材料与电池全国重点实验室主任南开大学教授
副主席:鲁东明浙大宁波理工学院副校长
林海峰东方日升新能源股份有限公司董事长
李美成华北电力大学新能源学院教授/院长
(三)程序委员会
走席: 吕俊浙大宁波理工学院研究员
南京大学研究员
华侨大学教授
副主席: 胡长兴浙大宁波理工学院教授/科研处长
杨伯川 东方日升全球光伏研究院院长
唐 骏 江苏润阳新能源科技股份有限公司总经理
麦耀华暨南大学新能源技术研究院教授/院长
王文静安徽华晟新能源科技股份有限公司
CTO
赵 为阳光电源股份有限公司高级副总裁
李世民甘肃新能源协会会长
王一波 中国科学院电工研究所研究员/研究部主任
钟宇飞 浙大宁波理工学院教授/院长
委员:
(按姓氏笔画)
王永谦 上海爱旭新能源股份有限公司首席科学家
王同心苏州弘道新材料有限公司董事长
王斯成 中国可再生能源学会光伏专委会顾问原国家发展和改革委员会能源研究所研究员
叶继春中国科学院宁波材料技术与工程研究所研究员
冯志强天合光能光伏科学与技术全国重点实验室副主任
长三角太阳能光伏技术创新中心副主任刘正新中国科学院上海微系统与信息技术研
究所研究员
刘生忠中国科学院大连化学物理研究所特聘教授
洁净能源国家实验室太阳能部副部长
刘明侦电子科技大学教授
刘 聪 广西大学教授
许 涛阿特斯阳光电力集团有限公司技术总监
许海亮TUV南德意志集团智慧能源副总裁
苏建徽合肥工业大学能源研究所教授/所长
李卫春:TUV莱茵全球电力电子副总裁兼大中
华区太阳能与商业产品副总裁
李昌治浙江大学高分子科学与工程学系特聘教授
李新军苏州赛伍应用技术股份有限公司研发总监
杨上峰中国科学技术大学教授
杨爱军福建省计量科学研究院党委副书记/纪委书记/副院长
何 博隆基绿能科技股份有限公司西咸新区分公司技术总监
余学功浙江大学教授
辛 颗南京邮电大学化学与生命科学学院教授张付特明冠新材料股份有限公司CTO
张忠卫国晟世安科技股份有限公司副总经理1
首席科学家
张彦虎 阳光新能源开发有限公司副总裁张晓丹南开大学电子信息与光学工程学院教授/副院长
张南开大学光电子薄膜器件与技术研究毅所教授/副所长
张 臻上海交通大学教授
陈棋北京理工大学教授
茆美琴 合肥工业大学教授
范斌昆山协鑫光电材料有限公司董事长
季良俊 国际电工委员会太阳能光伏系统
(IECTC82)副秘书长
美国保险商实验室(UL)首席科学家
周 洁龙焱能源科技(杭州)有限公司研发副总经理
郑策极电光能有限公司联合创始人/副总裁
赵德威四川大学教授
柏成立德凯太阳能服务总经理
须婷婷TÚV北德集团全球可再生能源高级副
总裁
恽旻国家太阳能光伏产品质量监督检验中心高级工程师
袁晓华东理工大学材料学院教授/副主任长三角太阳能光伏技术创新中心光伏检测与评估研究所所长
夏锐天合光能股份有限公司主任工程师
徐希翔 隆基绿能科技股份有限公司首席科学家/中央研究院副院长
高平奇 中山大学材料学院教授/副院长
黄跃龙 西南石油大学光伏产业技术研究院教授/院长
黄新明 传古太阳能科技(无锡)有限公司董事长裴会川 全国太阳光伏能源系统标准化技术委员会秘书长/中国电子技术标准化研究院高级工程师
谭海仁南京大学教授/仁烁光能(苏州)有限公司创始人
欧阳子晶澳太阳能科技股份有限公司CTO
熊利民 中国计量科学研究院首席计量师/研究员中国计量科学研究院光学所光通信与探测器实验室主任
颜步一杭州纤纳光电科技股份有限公司联合创始/CTO
戴健品科能源股份有限公司副总经理
魏展画 华侨大学材料科学与工程学院教授
三、大会设置
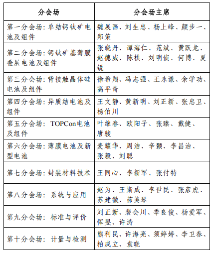
本次大会主要包括开幕式、全体大会、分会场会议、光伏产业校企人才对接会等,将邀请国内权威专家、机构以及领军企业代表发表报告,设置墙报交流环节。大会设有10个专题分会场的报告交流和墙报交流。

三、论文征集:
1.征文截止:2025年5月31日
2.录用通知:2025年6月20日
3.征文主题:1)单结钙钛矿电池及组件;2)钙钛矿基薄膜叠层电池及组件;3)背接触晶体硅电池及组件;4)异质结电池及组件:5)TOPCon电池及组件:6)薄膜电池及新型电池
7)封装材料技术;8)系统与应用;9)标准与评价;10)计量与检测
4.论文投稿:登录大会网站https://cpvc21.scievent.com/在线提交。 论文格式见官网。
论文交流:论文交流分口头报告(0ra1)和墙报(Poster)
两种展示形式。
四、会议注册及缴费
参会注册及缴费请登录大会网站
https: //cpvc21.scievent.com/,
注册费标准:

五、联系方式
中国可再生能源学会光伏专业委员会联系人:
何梦园 15810066913,010-82547025
邮箱:cres-pv@mail.iee.ac.cn
51学术会议在线 51huiyi.org
——汇聚会议信息,搭建沟通桥梁!
从国际顶级峰会到专业研讨会,第一时间掌握所有重要学术动向。智能获取所需学术会议信息,发现专属学术盛宴。关注我们,开启一段充满无限可能的学术旅程,共同书写知识的未来篇章。
关注获取更多会议信息
会议全流程服务咨询
信息来源: 中国可再生能源学会